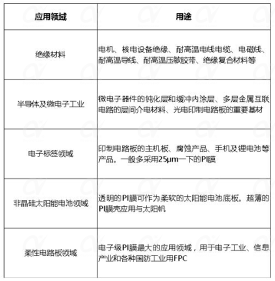
PI膜是近10年發展起來的高性能高分子薄膜模切材料,其優異的綜合性能很快確立了其在有機薄膜材料家族中的地位。pi薄膜的分類一般分為兩類:熱塑性聚酰亞胺,如現代微電子用的酰亞胺薄膜、涂料、纖維和聚酰亞胺。

PI薄膜的性能:
(1)優異的耐熱性。聚酰亞胺的分解溫度一般在500℃以上,有時甚至更高。這是有機聚合物中熱穩定性最好的品種之一,這主要是因為分子鏈中含有大量的芳香環。
(2)優異的力學性能:增強基體材料的拉伸強度在100 MPa以上,馬來酸酐制備的上尉薄膜的拉伸強度為170 MPa,聯苯聚酰亞胺(Upilexs)為400 mpa,聚酰亞胺纖維的彈性模量可達500 MPa,僅次于碳纖維。

正因為PI膜有多種優良的性能,也是皮秒紫外激光切割機切割的材料之一,皮秒激光切割機激光參數優異、性能穩定,不僅加工效果優異,而且節約了生產成本,可大大提高切割產品的質量及生產效率。
(本文由超越激光整理原創,轉載須注明出處:www.beyondlaser.com,請尊重勞動成果,侵犯版權必究)